Newsletter / 研究活動レポート / 荒井 秀典
RARA Newsletter vol.22(転載)老化だからと諦めなくていい。筋肉も認知機能も「取り戻せる」時代が来た──荒井秀典RARAフェローが追求する、高齢者医療の新常識
2026 / 02 / 03
2026 / 02 / 03
RARA Newsletter vol.22
老化だからと諦めなくていい。筋肉も認知機能も「取り戻せる」 時代が来た──荒井秀典RARAフェローが追求する、 高齢者医療の新常識
(2026年1月に登録者にメールでお届けしたNewsletterを転載したものです。Newsletterへの配信登録はこちらから)
余寒厳しき折ではございますが、いかがお過ごしでしょうか。
「次世代研究大学」を掲げる立命館大学では、
今号では、
「老化だから」「高齢だから」
国立長寿医療研究センター理事長として、
台湾との20年におよぶ国際共同研究、
(以下、荒井フェローの話からライターが構成しました)
「仕方ない」を覆した、サルコペニアという概念
私の研究のキーワードは、「健康寿命の延伸」「フレイル予防」「サルコペニア予防」「認知機能の予防」、そして「マッスルヘルス」です。基本的には高齢者の方々が対象になりますが、健康寿命を延ばすために何が必要かを追求しています。
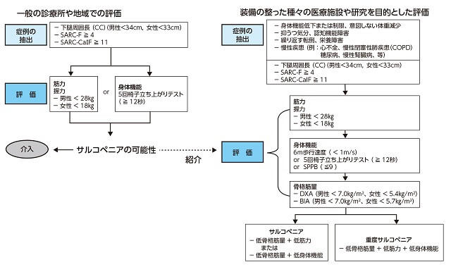
サルコペニアとは、年齢とともに筋肉の量が減り、機能が衰えることで、要介護になりやすくなったり、死亡リスクが高くなったりする状態のことです。約35年前の1989年頃、アメリカのローゼンバーグ博士によって提唱された概念ですが、それまでは「歳だから仕方ない」と、病気としては見なされていませんでした。
しかし研究が進むにつれ、サルコペニアの要因は加齢だけではないということがわかってきました。病気、運動不足、低栄養、慢性炎症など、様々なファクターが筋肉の量や機能を規定します。そして何より重要なのは、栄養と運動によってサルコペニアを改善できるということ。つまり「可逆性がある」ということなのです。
フレイルとは何か──身体・精神・社会という側面から捉える虚弱
フレイルはサルコペニアよりも広い概念です。
フレイルもサルコペニアと同様に、可逆性があります。
かつては「老化だから仕方ない」と処理されていたものが、今は「

国立長寿医療研究センター ホームページより https://www.ncgg.go.jp/ri/advice/27.html
歩くだけでは不十分。レジスタンス運動と適切な栄養摂取
具体的にどうすれば改善できるのか。運動については、散歩や一日1万歩といった有酸素運動だけでは、筋肉機能を戻すことができません。重要なのは「レジスタンス運動」、いわゆる筋トレです。
高齢者における最初の負荷量は、最大筋力の約半分程度。それを10回×3セット行い、翌日に軽い筋肉痛が来る程度が目安です。中年期までであれば、最大筋力の70%程度から開始することになるでしょう。全身的な筋トレを30〜60分程度、週2、3回行うことで、筋肉は確実に回復します。ジムに通っても、自宅で自分の体重を使ったスクワットでも構いません。
栄養面では、たんぱく質が非常に重要です。目安は体重1kgあたり1gのたんぱく質を一日で摂取すること。60kgの方であれば60〜70g程度です。理想的には一日三食に分けて、20g、20g、20gと均等に摂れるとよいでしょう。
もう一つ大切なのがビタミンDです。骨だけでなく筋肉の健康にも重要ですが、日本人は西洋人と比べて血中濃度が低い方が多く、特に高齢者では8、9割がビタミンD不足と言われています。ビタミンDを含む食品の摂取とともに、ビタミンDの活性化のために日光に当たることも生活に取り入れてください。

運動や栄養摂取が難しい方へ、テクノロジーが拓く新たな可能性
一方、どうしても運動ができないという方もおられますし、理想的な栄養摂取が難しいという方もおられます。そうした方々に対しては、今後、新たなアプローチが現実的になってきています。
一つは薬物治療の可能性です。現状ではサルコペニアに対して効果が示された薬剤はありませんが、研究は進んでいます。また、電気刺激のような機械的な刺激を使った方法も検討されています。さらに、ICTを活用して行動変容を促したり、早期のサインを検知したりすることも可能になりつつあります。
デジタルデバイスを用いた予防や早期発見が実現すれば、フレイルやサルコペニアに対して「早期発見→早期介入→早期治療→予防」という流れをより確実に作ることができます。テクノロジーも活用しながら、高齢者の方がより元気で長生きをして、社会貢献もできる──そういう未来を目指しています。
中年期から筋肉の健康を考える「マッスルヘルス」という新概念
2025年、私たちが2013年に設立した専門家コンソーシアムである「AWGS(アジアサルコペニアワーキンググループ)」は新たに「マッスルヘルス」という概念を打ち出しました。「ブレインヘルス(脳の健康)」と同様に、より早期から筋肉の健康を意識してもらうための考え方です。
同じ60歳の方でも、筋肉の機能が良い人と悪い人を比較すると、機能が良い方のほうが長生きすることがデータで示されています。中年期から筋肉の健康を維持することで、年に1%程度のスピードで低下していた筋機能を、0.1%程度、つまり10分の1のスピードに抑えることが可能です。
これまで多くの方は、70代になると体力の衰えを自覚されていました。買い物に行くのがしんどくなったり、様々な活動がしにくくなったり。その主な原因は筋肉の衰えです。もしその衰えを10年遅らせることができれば、70代で感じていた機能低下を80代、あるいは90代まで先延ばしにできるかもしれない。マッスルヘルスをキーワードに、こうしたプロモーションをしっかりやっていきたいと考えています。

循環器内科から老年医学へ。偶然が拓いた研究の道
私が老年医学の道に入ったきっかけは、正直なところ、偶然です。もともとは循環器内科が専門で、京都大学の大学院で動脈硬化の研究をしていました。動脈硬化も加齢が大きなファクターではあるのですが、当時は老年医学を志していたわけではありません。
転機は突然訪れました。私の指導教員が京大の老年科の教授に就任したのです。それで後をついて老年科に移りました。きっかけとしてはそれだけのことで、研究人生というのは、そういう偶然に左右されることもあります。
フレイルやサルコペニアの研究を本格的に始めたのは、さらにその後のことです。京大の老年科で助手、講師を務めていたのですが、この時期はかなり苦労しました。教授がなかなか決まらず不在の状態が続き、講座として厳しい時期だったのです。
そんな時、同じ京大の人間健康科学科で教授のポストをいただく機会がありました。医師ではなく、看護師やリハビリテーション療法士、検査技師といった専門職の教育を行う部門です。同じ医学部でも医師の養成をする医学科とは少し異なる環境でした。
この異動が、私の研究を大きく変えることになります。大学院生として看護の専門家が入ってきたり、リハビリテーションの研究者と一緒に研究する機会が生まれたのです。彼らがサルコペニアやフレイルの研究をしていて、医学部の頃はあまり触れることのなかった領域でしたが、彼らと一緒に研究するうちに、私もこの分野にのめり込んでいきました。
もう一つの大きな要因は、台湾の先生方との出会いです。20年ほど前から、彼らとのディスカッションを通じてフレイルやサルコペニアの重要性を学ぶ機会が増えました。ポジションの変化と国際的な活動の二つが、私をこの領域へと導いてくれたのです。
振り返ってみると、その場その場で何をすべきかを考え、偶然良いテーマや研究パートナーに出会ったことで、うまく方向転換ができたのだと思います。最初から老年医学一直線だったわけではなく、導かれるようにしてこの道に入りました。
アジアのサルコペニア研究を加速させた国際連携
2013年、台湾の陳亮恭先生とともにAWGSを立ち上げました。他のアジアの研究者にも加わっていただき、2014年に最初の診断基準を発表。2019年に改訂版を出し、2025年に2度目の改訂を行いました。
私が5年連続で「高被引用論文著者」に選出された理由は、このAWGSの論文です。2014年版は約3,500回、2019年版は4,000〜5,000回近い被引用がありました。数多くのアジアの研究者がこの基準を使ってくださっていることに感謝しています。また、AWGSの活動によって、アジアのサルコペニア研究が加速的に進んだと自負しています。この分野における我々の活動は誇れるものではないかと思っています。

AWGS 2019サルコペニア診断基準
「高齢化先進国」として、日本は成功事例を世界に発信する使命がある
日本は世界で最も高齢化が進んでいる国です。他の国々でも高齢化が進んでいる状況を考えると、我々の成功事例を国際的に発信し、導入していただくことが重要です。そのエビデンスを追求するのが我々の役割だと考えています。
キーとなる認知症やフレイル、サルコペニアといった病態に対して、日本がリーダーシップをとり、世界の研究者を引っ張っていく。そういう自覚を持っています。
国立長寿医療研究センターは、医療だけでなく介護にも携わっているのが特徴です。医療と介護の両面からエビデンスを構築し、他の病院が参考にしていただけるようなモデルを提供する──それが我々の使命だと考えています。理想的な高齢者医療とは何かを、センターからしっかりと発信していく必要があります。
同時に、我々だけでガラパゴス化してはいけません。他の国々の良い仕組みがあれば、積極的に導入して自国の仕組みを改善していく。国際交流は極めて重要です。日本のモデルを世界に発信しつつ、海外の良い点も取り入れる。双方向の関係を大切にしています。
「治す医療」から「予防する医療」へ──制度改革への提言
ナショナルセンターの理事長として、医療・保健・介護に携わっていますが、決して現状に満足はしていません。仕組みの改革が必要だと考えています。
まず、公的なお金の使い方をより予防のほうに振り向けるべきだと考えています。治療ではなく、予防により多くの予算を割くべきです。
また、現在の診療報酬体系は、高齢者のQOLやウェルビーイングを改善する活動を十分に評価していません。健康寿命の延伸や医療費の削減につながるような活動をトータルに評価できるシステムが必要です。
認知症については、早期診断のツールを普及させ、軽度認知障害の段階で適切な予防活動に参加していただく仕組みを全ての自治体に作る必要があります。我々が開発した「J-MINT」というプログラムでは、運動、栄養指導、生活習慣病の管理、社会参加、認知訓練を一度に行います。現在、約20の自治体で社会実装研究として展開しています。

フレイルについても、現状では保険病名になっていないため、運動指導やリハビリテーション、栄養指導に対して保険が適用されません。エビデンスを持って政府に伝え、制度を変えていく必要があると考えています。
スティグマを乗り越える。認知症共生社会の実現に向けて
認知症に対するスティグマ(偏見・差別)の問題にも取り組んでいます。認知症という診断を受けることへの恐れや、「ラベリング」による社会的な不利益といった問題はなかなかすぐには解決できませんが、「認知症共生社会」の実現を目指していきます。
認知症になっても、住み慣れた地域で尊厳を持って暮らし続けられる社会が私たちの目指すところです。フレイルについても全く同じように考えています。2024年1月に施行された認知症基本法には「共生と予防」という理念が掲げられていますが、この理念をしっかりと実現すべく取り組んでいきたいと思っています。
産学連携でエビデンスを構築、デジタルヘルスコンソーシアム設立
AMEDからの依頼を受け、フレイル・サルコペニアに関するデジタルヘルスサービスのガイドラインを作成しました。その活動を発展させる形で、「健康長寿のためのデジタルヘルスコンソーシアム」を2025年10月に設立しました。
企業がフレイル予防やサルコペニア改善のためのICTデバイスを開発する際、エビデンス構築のお手伝いをするのがコンソーシアムの役割です。会員企業に対して、専門家がデバイスに関するアドバイスをしたり、実証するためのフィールドを提供したりします。

健康長寿のためのデジタルヘルスコンソーシアム設立記念シンポジ
対象はフレイル・サルコペニアに限らず、
さらに、シンガポール、台湾、
老年学の研究拠点を築く、立命館大学での挑戦
立命館大学は大きな総合大学ですが、産学連携という点では若干弱いと感じているところを、デジタルヘルスコンソーシアムを通じて、連携強化を進めたいと考えています。
2024年1月には、立命館大学スポーツ健康科学総合研究所のシンポジウム「超高齢社会における高齢者のWell-being向上への挑戦」に、同じくRARAフェローの岡田志麻教授と一緒に登壇しました。

私は「立命館大学に老年学研究グループを立ち上げる意義」と題した基調講演を行い、高齢者のWell-beingを達成するためには、フレイル、サルコペニア、認知症等を予防しながら疾病を治療することが必要であること、そのために医学や社会科学など様々な学問の知を結集して老年学研究拠点を形成する意義を説明しました。
岡田フェローは工学的アプローチから、歩行バランスや睡眠を増強する装置、こころの距離メータ、感覚拡張装置など、高齢者のWell-being向上を目的とした様々な開発技術を紹介。分野を超えた議論が活発に行われました。
RARAフェローの先生方が作っているテクノロジーを、我々の病院や地域のフィールドで実証するといった連携を今後進めていきたいと考えています。立命館大学には医学部がないため、開発したテクノロジーを実証するフィールドが限られていますので、立命館の先生方の研究成果を我々の病院で使っていただいたり、地域のフィールドで高齢者に対して使っていただいたりといった連携ができないかと考えています。
認知症との共生については、スポーツ健康科学部の清家理(せいけ・あや)教授と長年取り組んでおり、京大時代から25年ほどの関係になります。現在は吉本興業さんとも一緒に、漫才を使って認知症の方とそのご家族のウェルビーイング向上につなげるプロジェクトを進めています。
老年学の研究拠点作りについては、立命館大学のスポーツ健康科学総合研究所を活用できないかと考えています。例えばオンラインでシンポジウムを開催し、スポーツ健康科学だけでなく人文・社会科学系の先生方にも加わっていただきたい。科研費にもアプライできるような、具体的なテーマを検討しているところです。
多様な専門性で高齢者のウェルビーイングに挑もう
高齢者のウェルビーイングや、フレイル、サルコペニア、認知症のいずれかに興味を持ってくださる研究者を育成していきたいです。
理工系の学生であれば、テクノロジーを使って課題解決に導く。人文・社会科学系の学生であれば、社会的なアプローチによってウェルビーイングを考える。スポーツによって達成するという道もある。総合大学ならではの多様なアプローチがあると思っています。
いろいろな専門領域の学生に興味を持っていただいて、高齢者のウェルビーイング向上を自分のテーマとして取り組んでいただける方を育成できればと考えています。
年齢を気にせず、長く活躍できる社会を目指して
10年後、20年後の高齢社会において、より多くの高齢者が年齢を気にせずに活躍できる社会になってほしいと考えています。75歳でも80歳でも、年齢は気にせずに活躍できる。そのためには、フレイルの予防や認知症の予防が極めて重要です。
医学・科学は非常に速いスピードで進歩しています。我々の研究では、日本人の高齢者は身体的にも頭脳的にも、10年前、20年前と比べて機能が改善している、つまり「若返っている」という事実があります。若返りは実際に起こっているのです。
怪しげな言説もありますが、ぜひエビデンスに基づいた形で、皆さんにご自分の健康寿命の延伸を考えていただきたい。加齢に伴ういろんな問題を「老化だから」と諦めずに、解決できるかもしれないということを念頭に置きながら、ご自分の生活の改善に取り組んでいただきたいと思っています。
台湾との20年の国際共同研究、若手研究者・学生へのメッセージ
アジアの国々と活発に交流してきて、特に台湾との関係は20年に及びます。毎年シンポジウムを日本と台湾で交互に開催し、3年前からは東京都健康長寿医療センターにも加わっていただいています。その中から多くの共同研究が生まれてきました。
韓国との連携も行っていますし、WHOの枠組みや国際的なサルコペニア・フレイル研究グループとの連携も行っています。

シンガポールで開催されたコンソーシアム会議(West Pacific Rim Consortium主催Healthy Ageing Symposium 2025)

パリで開催されたソルボンヌ大学との合同会議
私自身、国際的なネットワークを非常に大事にしてきました。
グローバルなネットワークに入ることを躊躇してしまう点が、
若手の研究者や学生の皆さんには、ぜひ海外に目を向けてほしい。
より広い視野をもって研究を進めていただきたい。

RARA Newsletterでは、RARAの最新情報やインタビューなどを月1回程度お届けしています。
RARA Newsletterへの登録はこちらから。
今後も様々な形でRARAやRARAフェロー・アソシエイトフェローの取り組みを発信していきます。
春の訪れを待ちわびながら、どうぞお体にお気をつけて、健康にお過ごしください。また次回のNewsletterでお会いしましょう。RARA Newsletterに対するご意見・ご感想はこちらまで。
